含金量:
两者都是金融证书界的顶流!CFA在就业市场上的优势非常明显,经常被称为金融行业入场券。获得FRM证书意味着拥有了金融风险管理知识体系,可以进行各种风险计量和分析。
考试难度:
FRM:FRM考试通过率大致在40%至60%之间,FRM轻理解重计算。
CFA:考试涵盖了投资分析、资产配置、风险管理等多个方面,CFA需要记忆的内容较多。
【特许金融分析师(CFA)证书介绍】
CFA全称是特许金融分析师(Chartered Financial Analyst,简称CFA),是全球投资业里最为严格、含金量高的资格认证,被称为“全球金融高含金量证书”。
自1963年CFA考试设立以来,它为全球投资业在道德操守、专业标准及知识体系等方面设立的规范与标准,被全球投资管理业界广泛认可。《金融时报》杂志于2006年将CFA专业资格比喻成投资专才的“黄金标准”。
(1)报名条件
1、学历/工作经验要求(符合其一即可)
①取得学士学位
完成学士学位课程或同等项目并取得相应学位。如果不确定就读课程是否符合此要求,可咨询所在学校。
②本科在校生
报名CFA一级考试时选择的考试窗口须处于学士学位课程或同等项目毕业月份前23个月及以内。例如,四年制本科在校生最早可以在大二暑假参加一级考试。
③专业工作经验
在报名CFA一级考试时,必须至少连续三年获得4,000小时的工作经验和/或高等教育。相关教育经历与工作经历在时间上没有重叠。如果将工作经验和高等教育结合起来以达到最低小时数和年数,则假设高等教育每年需要1,000小时。
专业工作经验是指从事要求具备专门的知识、教育水平或高级技能的工作。专业的工作经验要求应用相对高层次的判断力和业务技能,包括领导力和团队合作、商务沟通、批判性思维和问题解决能力、时间管理、专业判断、分析技能、适应能力等。
—专业工作经验不需要与投资相关。
—如果实习工作是全职且有工资的类型,可以认定为符合专业工作经验的要求。
—如果是在自己的企业或家族企业工作,也必须是全职的专业工作经验,并且有工资的情况下才符合要求。
2、身份证件要求
报名和参加CFA一级考试须持有效的国际旅行护照。对于计划在中国内地参加CFA考试的考生,除护照之外,也可以使用中华人民共和国居民身份证进行考试报名。考试当天则必须携带有效的国际旅行护照,才能进入考场。
(2)就业前景
1.全球认可
CFA认证是全球投资行业备受认可的专业认证。目前,全球164个市场中共有超过17万名CFA持证人。成功通过三个级别的CFA考试并具备符合要求的工作经验,可以申请成为CFA持证人。同时,取得CFA认证代表着在当前复杂又不断发展变化的投资行业中,具备高水平的专业素养和精益求精的追求。在投资行业的雇主看来,CFA认证代表着更高的标准,是能力卓越的认证与标志。
2.企业青睐,发展前景广阔
CFA持证人可以从事涉及投资决策的多种职业角色,包括买方和卖方、企业、咨询服务等领域的职位。常见职能如投资组合经理(包含对冲基金经理)、私人财富管理经理、证券研究分析师、管理人中管理人(MOM)、经纪人等。
在全球范围内,CFA持证人从事最多的五种职位为:
①投资组合经理
②卖方证券研究分析师
③私人财富管理
④公司金融、并购
⑤私募基金普通合伙人
⑥CFA持证人分布最多的从业领域包括:
⑦权益类投资
⑧固定收益
⑨私募
⑩衍生品
⑪房地产
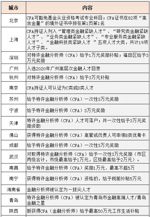
3.人才缺口大,国内优惠政策多
北上广深将CFA持证人作为认定金融紧缺人才标准之一,并给予落户、个税、补贴等方面的政策倾斜。另外,在南京、重庆、成都、天津、青岛、厦门等城市也都相继出台了各式各样的补贴政策:
①上海:2017年发布的《上海金融领域“十三五”人才发展规划》将CFA持证人等人才列为上海金融领域“十三五”紧缺人才开发目录。对于紧缺金融人才,在出入境、落户、子女就学、医疗服务、住房等方面给予适当政策倾斜。
②广州:市金融局发布的《2018年广州高层次金融人才目录及评定标准》明确指出,对最终获得金融高级专业人才资格者给予10-20万补贴,拥有CFA资格证将获得金融人才评定的附加分值。
③深圳:深圳发布的《深圳市人才认定标准》认定CFA持证者为后备级人才标准之一。2018年8月深圳市政府发文《关于实施“鹏城英才计划”的意见》,将设立5000万元金融发展专项资金用于金融人才培养,对于符合条件的CFA人才给予最高5万元奖励。

【金融风险管理(FRM)证书介绍】
FRM认证由全球知名的金融专业人士协会GARP(Global Association of Risk Professionals)主办,是金融风险管理领域的认证之一,被业界公认为金融风险管理的高含金量证书。
(1)报名条件
FRM考试对学历的要求并不是很高,只要报考者拥有本科学历即可。但是,对于没有本科学历的报考者,也可以在符合其他条件的情况下参加考试,只是需要额外缴纳考试费用。
(2)就业前景
考完FRM之后,最适用的就业方向无疑是风控,适合的就业岗位有:
①国内外投资银行
不论是国外的九大投行:J.P.Morgan(摩根大通)、Morgan Stanley(摩根士丹利)、Goldman Sachs(高盛)、UBS(瑞银)、HSBC(汇丰银行)、Citigroup(花旗集团),还是国内的“三中一华”等券商,其核心岗位都明确要求“持有CFA/FRM证书优先”。
②互联网公司
除了传统金融公司外,以BAT为首的互联网巨头也对FRM人才青睐有加。互联网金融迅速发展,尤其是第三方支付业务,消费金融也成为近两年来各路机构竞逐的领域,互联网金融的人才很稀缺,许多互联网金融公司大量地从传统金融机构挖墙角。
③政府金融监管部门
除了去投资银行、证券公司、基金公司、保险公司等等机构,有水准有志向的金融人才也可以报考国家金融监管单位,进入到监管层的发展也是大有可为。
当然,考完FRM,我们不仅仅只能做风控。很多考生考取FRM只是为了获取进入金融行业的垫脚石,在今后的发展中,我们一样可以经过自己不断的积累和考证来转岗。
延伸阅读推荐:
延伸阅读推荐:



CFA考试动态
发布时间:2024-06-26


复制本文链接
模拟题库

7372
























