作为一位已经开启CFA/FRM学习旅程的学姐,我已经真切地感受到了课程学习带给我的收获和成长,也希望学弟学妹们和我们一起在未来的双证课程学习中继续笃行不怠,用始终如一的认真态度和积极热忱实现自己的职业理想!下面整理关于为什么要考CFA和FRM,听听过来人备考心得!
叶*航
山东大学2019级CFA&FRM研修班
FRM一级已高分通过
成功保研至上海财经大学
关于为什么学习CFA&FRM:当时没想太多,只是想在金融领域进一步深耕,觉得证书的学习能提供外在的驱动力。
学习CFA&FRM的收获:对于金融投资方面的知识有了初步的了解,提前接触校内课本的内容,加深印象和理解。
关于大学规划:早做准备,早些体验,通过实际入行明确自己的兴趣和目标,多和学长学姐交流掌握实习渠道和职业规划,建立自己的求职逻辑。
给学弟学妹们的寄语:金融很卷,未来会更卷,做好准备,专注自身。
凌*
山东财经大学2018级CFA菁英班
CFA一级10A通过
康奈尔大学offer(藤校)
考CFA的原因:首先,我的本科背景不是985211,所以觉得本科的起点比别人低了一些,于是就想通过一些金融证书来提高自己的背景。由于本科学的是金融学,而CFA作为一个含金量很高的金融证书,我认为它对我未来的求职方向以及金融知识构建都有很大的帮助,于是我大二开始就踏上了备考CFA的路程。
学习CFA的收获:首先,CFA为我搭建了一个很好的金融基础,十个科目基本涵盖了金融市场里的各种商品以及参与者等知识,对于我自身的提高金融技能有所帮助。其次,CFA的知识也对我过往的面试经历有所帮助,比如在参加一个科研项目的选拔面试时,面试官提闻到了财报的三张表以及做空的知识,这些知识在CFA里都有涉及。最后,在备考期间也遇到了一些互相鼓励的小伙伴,我们可以彼此鼓励,一起进步。
实习/升学方面的规划与收获:我的实习分别在大二暑假、大三下、大三暑假和大四上,建议大家提前准备实习。升学方面,由于我是申请的美国研究生,主要是建议大家尽量早申请,保持高GPA,尽量有一段科研和三段以上的实习。
张*州
山东大学2019级CFA&FRM研修班
成功保研至山东大学
很荣幸能获奖,还记得当时是在机缘巧合之下了解了CFA/FRM两个证书及其含金量,在与高顿老师沟通交流之后决定报名。在分专业以后我主修经济学,学习CFA/FRM被我补充了金融方面的背景,也为我保研到金融专硕打下了基础,同时在课堂上我也学习到了很多业内相关知识,有利于之后从事金融行业工作。
进入更高一级的学习阶段之后,我的目标重点是取得高质量的实习和考证。
对于想保研的学弟学妹们,一定要提前准备,安排好自己的时间,详细了解自己所在学校的政策,优先确保自己的绩点,在学有余力的情况下完成其他项目,祝大家都能获得自己理想的offer。
韩*萱
山东财经大学2019级CFA菁英班
CFA一级10A通过
成功保研至山东大学
我最初了解CFA的时候是大一,当时是为了提高我的金融素养,为以后的择业、就业提前做一下准备。后来我选择了在高顿学习CFA的课程,这个过程中我认识了很多跟我兴趣相同的伙伴,并在各个科目不断深入的学习中,我逐渐能够站在一个大的视角下,更全面深刻的认识和理解金融知识。
同时,在本科阶段的学习中,我发现本科专业的课程和CFA的知识在很多科目上都是相互兼顾的,他们之间的理解是可以相互促进,共同成就的。这也逐步增加我对金融的兴趣,促使我更深入的思考学习。而且我参加的一些比赛、实训,也锻炼了我的实践能力,让我在之后的保研过程中有了助力。
所以我希望告诉大家的是,不要害怕努力可能没有收获就不去努力,要相信你现在所做出的耕耘都不会白费,把握住每一个努力发光的自己,相信一切都是最好的安排。
万*琦
山东财经大学2019级CFA&FRM菁英班
FRM一级高分通过,CFA一级高分通过
保研至西南财经大学
疫情网课期间,一次偶然的机会,我接触到了CFA,当时正好有空闲时间想提升一下自己就报名了。大二上学期返校后就开始跟着同学们一起上课,无论是预备课还是正式课,都教授给我了很多金融知识,拓展了我的思维和视野。最让我印象深刻的是一次沙盘模拟,我们分成几个小组,贷款、修路、建厂、买矿……自己经营自己的小地盘儿,让我们在实践中培养金融思维,很有意思。
大二寒假我又报名了FRM,并通过了FRM一级。虽然我不是金融专业的学生,但是在高顿学到的这些知识、收获的这些经历,无论在我准备出国还是准备保研时,都给予了我帮助,促进了我的成长。
站在现在往回看,学习CFA和FRM的那段时间确实很忙碌、很辛苦,但也值得,希望学弟学妹们在力所能及的范围内,多去充实自己,无论是用哪种方式,让自己的每一天都过的快乐且有意义。
严*文
山东科技大学2018级CFA实验班
CFA一级10A通过
首尔大学offer(QS前50)
CFA作为金融行业含金量很高的证书吸引我去学习,而且十门课目的设置和本科期间学校课程安排有重合之处,更好的感悟校内课程。
CFA一级学习的过程确实比其他同学更早的收获了相关的知识,在面试过程中向面试官展现良好的专业素养。
学习CFA确实会对金融专业道路的探索起到助推作用。
朱*麟
CFA网课学员
芝加哥大学
关于为什么学习CFA&FRM:当时CFA比较针对行业研究员到基金经理的路径规划,但因为这个证比较好的普适性,CFA在银行、IBD等也较为吃香,比较直接的就是银行内部有CFA3级会给额外的payoff和升职通道,但重点是一定要3级~
从内容角度来讲,1级可以帮我们打好牢固的基础,特别是财报部分用的挺多的,而且CFA里面的很多思想都非常贴合实操,比较直接的体现就是业内几乎是大佬人手一个CFA3级(美国会更明显,国内这几年也越来越重视)。
对有志于从事金融行业的学弟学妹们,实习的重要性一定是要远远大于上课、比赛(比赛对有志于从事量化的同学是很重要的,但也是重要性小于实习),要记住,越待在学校反而越会把自己锁死在狭小的生存空间,因为等你踏入社会的时候,依靠的是你在过去的工作经历得到的东西;CFA属于锦上添花,没有扎实的实习经历作为你的背书的话,CFA给职业规划带来的帮助很小,这两者关系可以理解为,实习的能力是你能否站立的决定因素(比如身体是否健康等),CFA提供了一个站在巨人肩膀上远眺的机会,但如果你连站都站不起来,何谈站在高处远眺呢?这里强调一点,越是本科学校排名不好的学生(特别是双非背景),CFA的重要性越高,因为现在业内是985、211下无金融,接触比较核心业务的几乎只有四财一贸、清北复交人浙类的学校,其他大部分都去做了营业部干销售或者小的私募做边缘化的工作。
希望学弟学妹们进入大学后要经常问自己几个问题,我来这所学校的目的是什么?我现在做的事情对我的影响是短期的还是长期的?是哪方面的影响?为了我自己的ambition,我现在要做什么?以后要达到什么样的阶段性目标?
最后说一个很重要的,一个突破自己圈层的认知、很重要的却又成本很低的途径就是多看有用的书,希望大家看书的时候抱着比较功利的心态去看,想清楚看书的目的是什么,比如我想知道到底怎么什么公司是值得我长期看好的?要回答这个问题,需要自己不断的去寻求资料考证,一步一步的深挖,这里推荐几本书做一个引子,张磊《价值》、《股市真规则》、《投资中不简单的事》等;阅读对于我们来讲,底层的逻辑是我们以很低廉的成本拥有了作者的几十年的时光,也希望学弟学妹们不要在意周围小群体的目光和非议,时刻坚持做自己,当你自身不断进化的时候,你的圈层也是不断进化的,而且有一点很重要,是你要去选择跟什么样的人一起同行,而不是被周围的群体选择没想太多,只是想在金融领域进一步深耕,觉得证书的学习能提供外在的驱动力。
王*誉
济南大学2019级CFA学员
已收到UIUC offer
大一时开始接触并学习CFA主要是出于想弥补学历缺憾的想法,在学习的过程中收获了专业的知识以及对于自身的自信。
在规划方面,CFA作为专业证书,学习的过程本身就是在金融领域进行修习,因此与学校专业课成为了非常好的互补。高顿提供的一些比赛机会也进一步锻炼了我的能力,为拿到多段实习奠定了基础,更是间接促成了我拿到海外学校的OFFER。
总之,适当的提前规划是非常必要且有用的。我现在站在即将毕业赶赴国外继续学习的临界点上,回头去看时,大一刚入学那个不安且懵懂的自己,其实已经为现在的我打下了非常好的成长基础,也感谢大一的自己。
雷*
齐鲁工业大学2022级CFA研修班
学习CFA和FRM主要是自己喜欢金融行业,以后也想往这方面发展,为了以后自己能够找到一份满意的工作,利于考研,专业课的学习等;
在学习CFA和FRM时,让我看到了许多优秀的人的努力,有了紧迫感,自己也提升了自主学习的能力,变得更加主动的学习,自控能力也有提升,还学会了规划自己的大学生活,了解到了许多专业课以外的知识;
自从学习了CFA和FRM,知道了大学不是仅仅学习专业知识,我们还可以参加许多比赛,竞赛,多次实习去提升自己,知道了小白也可以参加比赛,知道了实习不仅仅是大四才做的事,知道了不是等自己什么都会了才能做自己想做的,而是需要在做的过程中一步一步摸索,看到自己的不足并且提升才会真正进步,感受到了认真学习后的充足感,每次完成任务后的成就感。
在大学中,要大胆做你想做的,明确目标,勇敢向前。
刘*柠
中国海洋大学2021级CFA&FRM金融研修班
很荣幸能获得这个奖项,作为一名喜爱金融行业并且志向于从事这个行业的一名学生来说,我深知CFA在金融圈的影响力,所以在大学期间我选择了学习这门课程。在经过一段时间的学习以后,我在收获知识的同时,也理解到了考取CFA的不易,但这并不能阻挡我前进的脚步,而是会更加激励我去努力学习。
在学习的过程中,我参加了一些商赛和实训,有高顿组织的也有学校组织的,这些经历都让我受益匪浅,让我的能力得到了极大的提高。
所以我也希望学弟学妹们有机会也要多参加类似的活动,这对于以后的帮助是非常大的。当然,在平时的学习中,我们也不能够去松懈,在大学期间的课余时间明显要比中学要多很多,我们应该充分利用这些时间,去学习包括CFA以内的各种知识来提升自己,而不是在宿舍“躺平”。相信随着疫情的消散,我们学习和成长的脚步也必将加速向前迈开,加油!
何*鸣
山东财经大学2022级CFA&FRM菁英班
暑假期间,通过亲戚了解到frm,我希望考取frm证书来学习金融相关知识,同时也想丰富简历,为未来工作打下基础,通过学习frm,我对风险管理有了进一步的了解,对其概念有了更深的思考,在学习frm期间,我参加了模拟投资,财富管理,高顿行研等实习比赛活动,学到了许多实用技能。
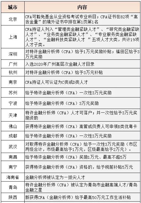
CFA各地福利政策

CFA作为在金融领域含金量较高的证书之一,每年都有越来越多的考生加入备考阵营,中国已经成为CFA考生最多的国家!
除了CFA协会官方提供的各类奖学金,不少城市和企业纷纷出台政策,招揽CFA持证人等高端金融人才,有的城市相当于全额报销考试费啊!
CFA三个级别学习下来,会建立非常全面的金融领域理论知识,给考生建立一个完整的金融世界观,CFA证书同时也着重培养考生的投资分析能力。
最后祝大家都能早日持证,成功上岸!



人物叙事
发布时间:2023-06-09


复制本文链接
模拟题库

1540
























