各地拼抢高学历高端金融人才!补助福利惊人!
各地拼抢高学历高端金融人才!补助福利惊人!
伴随着老龄化和二胎放开,人口,人才突然成为各个二三线城市的工作热点。

2017年,武汉、南京、成都、西安、长沙等城市仍接连出台各种人才政策招贤纳士。
2018开年的楼市关键词那必须是“抢人才”,近段时间,包括武汉、郑州、合肥、南京等在内的多个二线城市,频繁出台落户新政,降低住房门槛,向各类人才抛出橄榄枝。“送”户籍 “送”房子,二线城市“抢人”各显神通,我们简单盘点一下,看看哪家最实惠。
学历篇
1.郑州:落户零门槛 学位有补贴
河南,是目前中国第一人口大省。郑州,应该是二线城市最不担心缺人的城市,但是,郑州“零门槛”落户,范围扩大,2017年11月,郑州市出台郑州史上最高“含金量”广纳人才新政。“零门槛”落户范围覆盖职业(技工)院校毕业生、高校毕业生、留学归国人员。
对新引进落户的全日制博士研究生、35岁以下的硕士研究生、本科毕业生,三年内按每人每月1500元、1000元、500元的标准发放生活补贴;鼓励先落户后就业,落户后暂未就业或创业的,按上述标准发放6个月的生活补贴。对符合上述条件的博士、硕士和“双一流”建设高校的本科毕业生,在郑首次购房分别给予10万元、5万元、2万元购房补贴。
2.武汉:“五年留下百万大学生”
自2月打出“五年留下百万大学生”口号后,武汉几乎每月都有政策出台。现在,武汉已经放宽落户制度,大学生几乎可以“零门槛”落户,并将推行“社区公共户”“人才住房券”等制度。而且武汉市大学生在就读期间就可以个人名义缴存公积金。
未来5年,武汉将建设和筹集250万平方米以上大学毕业生保障性住房,满足20万人的租住需求;争取“让更多留汉就业创业的大学毕业生以低于市场价20%买到安居房、以低于市场价20%租到租赁房”。
3.长沙:人才新政22条,学历更值钱
2017年8月,“长沙人才新政22条”正式落地。湖南长沙对新落户并在长沙工作的博士、硕士及本科毕业生(不含机关事业单位人员),两年内分别发放每年1.5万元、1万元、0.6万元租房和生活补贴。
博士、硕士毕业生在长沙工作并首次购房的,分别给予6万元、3万元购房补贴。新进企业博士后工作站的博士后科研人员,给予10万元生活补贴。长沙计划用五年时间,吸引储备100万名青年人才在长沙就业创业。
4.沈阳:首次购房给补贴
对新落户并在沈工作的全日制博士、硕士和本科毕业生,在沈首次购买商品住房的,分别给予6万元、3万元和1万元购房补贴。原籍非沈阳的全日制高校毕业生首次来沈就业创业,可享受博士800元/月、硕士400元/月、学士200元/月、不超过三年的租房补贴。
5.成都:“先落户后就业”
2017年7月19日,成都发布“人才新政12条”,推行“先落户后就业”,普通全日制大学本科及以上毕业生凭毕业证即可落户。同时,在本市同一用人单位工作2年及以上的技能人才,可凭单位推荐、部门认定办理落户手续。成都今年还提出“蓉漂”计划,为前来成都找工作的人才提供7天免费住宿。
6.西安:只要毕业证和身份证
2018年2月,西安发布了户籍新政,其中西安对在校大学生落户开辟绿色通道,公安机关每学期主动入校开展宣传、受理业务,开学季、毕业季均可落户西安。同时放宽单位、社区集体户的家属随迁限制,本人通过学历、人才、投资纳税落户同时,可同步完成举家迁入。
7.东莞
东莞取消实施近10年的积分制落户办法,实施“参加城镇社保满5年且办理居住证满5年”,为落户条件的户籍新政。具体而言,东莞不仅将对高校及职业院校毕业生、技术工人和留学归国人员等三类群体全面放开落户限制,还将制定更加宽松的政策措施,对新生代农民工、举家迁徙的农业转移人口、农村学生在东莞市大中专院校就读将户口迁入学校的人口等五类群体放宽入户限制。
8.宁波对高校毕业生、创客、基础人才的购房补贴
从1%提至2%,最高8万元;新型领军和拔尖人才,以前给予50万至150万元安家补贴,新政实施后最高可补300万元。
9.杭州力度大:聚才10条
杭州也于2017年出台了《杭州市新引进应届高学历毕业生生活补贴发放实施办法》 ,其中规定,毕业后一年内在该市用人单位就业或自主创业,硕士研究生每人补贴2万元,博士研究生每人补贴3万元,申请时限为自毕业之日起一年内,一次性发放。对于外国人才创业资助最高可达1亿元!建设名校名院名所,吸引世界一流人才。
北京吸引力的下滑,一方面是由北上广近年落户难、房价高等因素所致,去不了北京、上海等一线城市,当然选择去杭州、武汉等主流二线城市,由此导致这些主流二线城市的净流入率升高。“但仍有很多人挤破头也要留在北上广深等一线城市。就选择的梯度来说,当然是首选北上广深。”
10.广东:全省合力抢人
更是敢为天下先,推出一系列人才政策,让你充分感受到,学历很值钱,知识有价值。博士毕业可直接评正高,上车牌不用摇号,5年将投63亿扶持博士、博士后!政策围绕博士和博士后人才生活、子女家属就学就业服务做了政策和资金的安排。
单是普惠型的政策,在站博士后资助标准提高到每人每年15万元生活补贴,直接申报副高职称,出站一年直接认定正高职称;安排事业编制;留在珠三角地区工作的35岁以下博士、40岁以下博士后,给予每人不少于10万元、20万元的生活补贴,如果到粤东西北和惠州、肇庆、江门工作,年龄放宽5岁、补贴分别提高10万元以上,海外人才再增加10万元,并对引进博士和博士后创新创业团队最高给予2000万元资助。加大博士和博士后培养支持力度。
来(留)粤工作的博士和博士后,在限牌地区购车可享受一次性小型汽车免费上牌指标(杭州的大量新车主还一边用着沪C牌照,一边全家排队摇号......北京的更苦逼,1100人摇一个车牌号,开个车都得猴年马月更别提自住房没了,限价房没了,共有产权味同鸡肋)。
看完广东的政策,小编都不淡定了,别说搬砖了,我回去读书了,今年考博士。
证书篇
1.南京:高精尖人才可直接落户
受益人:CFA、FRM持证人
南京和杭州一样,同为新一线城市,因此在吸引人才的政策上也是不遗余力,希望能占据一定的优势。2018年南京的落户政策中,对“人才落户”的相关优惠有国家“千人计划”专家、大学生村官在南京就业、研究生在南京就业创业等11种情形。
其中,金融人才也在南京C类人才的认定标准中,且明确提出,拥有CFA或者是FRM资格证书,且在南京市注册的金融机构就任高管的人才,均为认定的金融人才,享受落户、住房、就业、医疗等一系列优惠政策。
2.上海:金融财会紧缺人才落户优惠
受益人:CFA、ACCA、CPA、AICPA持证人
上海作为经济中心,历来就十分欢迎金融人才的进驻,在2017年制定的金融紧缺人才开发目录中可以看出,CFA、ACCA、CPA等证书均在紧缺人才列表里,所以如果在2017年没有拿到这些证书的职场人士,2018年可要努力了。

和其他城市一样,上海在这些金融紧缺人才的政策倾斜上,也涉及到户籍办理、子女就学、医疗服务、住房补贴等各个方面。但目前,上海市拥有的高级金融人才数量只有不到4万人,距离规划还差的很远。
3.北京:鼓励财金人才在京发展的16项政策
受益人:CFA、CMA、ACCA、FRM、CPA持证人
在上海和广州、深圳相继做出吸引金融人才的落户优惠措施后,不少金融企业开始南移,因此北京也开始重视自己的金融建设措施,推出吸引和鼓励金融人才在京发展的16项政策,不仅在个人所得税方面给予优惠,还可办理调京手续以及办理本市户口。
同时,在16项政策中还明确指出,拥有CFA、FRM等持证资格的,即符合金融紧缺人才的条件,所以该政策也在金融街首先试点进行。近几年,北京市关于金融人才的优惠政策越来越完善,随着房价的逐步回落,必然会吸引一大批金融有志之士相聚在此。
4.广州:专业认证占评价标准的30%
受益人:CFA、FRM、ACCA、CPA持证人

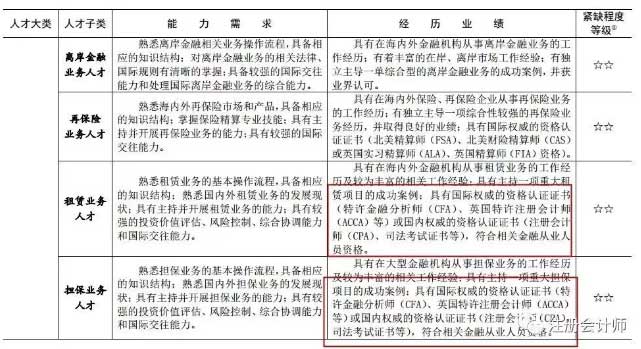
作为老一线城市的典型代表,广州对高级金融人才的吸引力自然也不低,再加上近几年出台的一系列措施,如给予新引进的金融领军人才一次性安家补贴100万、对有意落户广州的高级金融人才优先办理落户等,让广州的竞争力大大增加。
同时,从上图广州对金融高级人才的评价标准明细也可以看出,高级人才落户在专业认证上占到了30%的比重,这也就意味着,拥有了CFA、FRM、ACCA、或CPA中的任意一本证书,首先就拥有了比别人更多的落户机会。
5.深圳:深圳市人才认定标准
受益人:CFA、FRM持证人
坦白说,虽然深圳的房价直追北京上海,但是依然抵挡不住众多金融人才对深圳的向往,同时在人才争夺战日益激烈的当下,深圳也在不断出台政策,吸引优秀的人才进驻,其中就包括我们提到的CFA和FRM等持证人。
从深圳市人才认定标准中可以看出,CFA、FRM、北美精算师、中国精算师等都属于深圳市人才认定的类型。CFA学员和FRM学员如果想去深圳发展的话,不妨多关注一些人才落户的优惠信息。
除了北上广深一线城市,还有武汉、杭州、成都等新一线城市,都为留住人才使尽了浑身解数。其中,持有优质证书的人才是各大城市重点抢夺的目标。尤其是CMA、CPA、ACCA、CFA、FRM等高含金量证书,更是受到了祖国大江南北的优待。
无论有多少种落户方式,人才一直是经济发展的核心,因此一定是未来几年各个城市争夺的重点。随着越来越多的城市加入到这场“抢人大战”中,不管是人才本身,还是城市本身,都将在这场竞争中不断提升自己的综合实力,这是时代发展的需要,也是城市和个人对自身提出的要求。
马太效应初显
马太效应搅动人才市场,东部有钱有资源,力度大,政策宽松,会带动更多人才孔雀东南飞。看看这些举措,你就不必再为学历和证书不值钱发愁啦!
努力读书吧,书中自有黄金屋。
努力考证吧,证中只有财富路。
2017年一季度,全国人才净流入率最高的前10个城市中,排名第一的是杭州,其人才净流入率为11.52%;作为老牌的一线城市北京和上海,常住人口却出现了负增长。统计显示,北京的常住人口2017年比2016年减少了2.2万人。
而截至2017年末,上海常住人口为2418.33万人,比上年末减少1.37万人。其实,主要是北京,上海要治理‘大城市病’,在疏解人口的同时,也会触及一些人才流动,导致特大城市的人才要向大城市或者中等城市适当转移;另一方面,人才流向二线、三线城市可以优化国家人才配置,促进中、小城市更好地发展。
不适合在北京发展可以去南京,南京待不下就到地级市,地级市待不下就到县里。这是人才的流动趋势。”事实上,这两年杭州正在加速城市化进程。
去年,临安撤县划区,杭州在名义城区面积上超过了上海和广州等一线城市。去年年底,杭州推出了积分落户政策,将在下个月开始统一实施。
根据预测,今年杭州市常住人口有望破一千万。
面对全国的疯狂抢人举动,这里面既有人口老龄化,人口危机的提前布局,也有产业升级,科技创新发展带来的现实压力,无论怎样的政策,都是基于对知识的尊重和学历的认可。
所以,安心读书的朋友们,你的学历和证书很值钱。不是一句鸡汤,而是真实的政策。
中国CFA考试网(www.cfa.cn)综合整理,来源:分享汇,北大纵横,原创文章,经授权转载,若需引用或转载,请注明出处 ,仅供参考、交流之目的。
相关CFA内容推荐阅读:



CFA考试动态
发布时间:2018-04-02


复制本文链接
模拟题库

1540
























