永续债券(perpetual bond)是指没有到期日的债券。永续债券发行方只需支付利息,没有还本义务(实际操作中会附加赎回及利率调整条款)。国际经验表明,永续债券的较大特点是,由于其偿还顺序与公司股票一致,均低于一般债券,因此会计处理上往往被视为股本,从而既提高股本水平又不摊薄股东权益。而优先股(preference share or preferred stock)是相对于普通股 (common share)而言的。主要指在利润分红及剩余财产分配的权利方面,优先于普通股。优先股股东没有选举及被选举权,一般来说对公司的经营没有参与权,优先股股东不能退股,只能通过优先股的赎回条款被公司赎回,但是能稳定分红的股份。
1.优先股的特点
1.1 具有预先定明股息收益率
由于优先股股息率事先固定,所以优先股的股息一般不会根据公司经营情况而增减,而且一般也不能参与公司的分红,但优先股可以先于普通股获得股息。对公司来说,由于股息固定,它不影响公司的利润分配。
1.2 优先股的权利范围小。
优先股股东一般没有选举权和被选举权,对股份公司的重大经营无投票权,但在某些情况下可以享有投票权。有限表决权,对于优先股股东的表决权限财务管理中有严格限制,优先股东在一般股东大会中无表决权或限制表决权,或者缩减表决权,但当召开会议讨论与优先股股东利益有关的事项时,优先股东具有表决权。
1.3 索偿权先于普通股
优先股是“普通股”对称,是股份公司发行的在分配红利和剩余财产时比普通股具有优先股的股份。优先股也是一种没有期限的有权凭证,具有如下特点: 1.优先股股东不参加公司的红利分配,无表决权和参与公司经营管理权。2.优先股有固定的股息,不受公司业绩好坏影响,并可以先于普通股股东领取股息。3.当公司破产进行财产清算时,优先股股东对公司剩余财产有先于普通股股东的要求权。股票按购买主体划分,可以分为国有股,法人股,社会公众股和外资股。
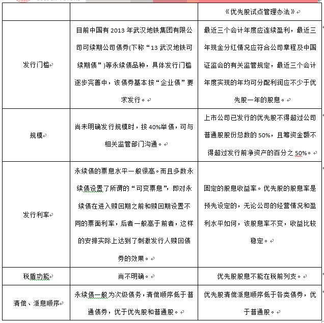
2.永续债与优先股比较


来自:金程CFA



学习资料
发布时间:2016-03-04


复制本文链接
模拟题库

1540
























